耀陽搜尋 登入│註冊│會員中心 || 耀陽幼教服務網
板橋防火管理人初訓 初訓訓練費用:2800元板橋防火管理人初訓 初訓訓練費用:2800元
4月8日~歡迎您報名參加!
台北防火初訓文化場 初訓訓練費用:2800元台北防火初訓文化場 初訓訓練費用:2800元
歡迎您報名參加!
[安全教育+學前特教][安全教育+學前特教]
歡迎您報名參加!

New products
Mob11
最新推薦商品
Free shipping products
免運費商品
  • UNICO雅典娜系列 CA-H100(4:3) 席白手動壁掛銀幕 特價:$4,700元
    :3182 次
  • 凱倫‧凱茲精選幼兒書(8書) 特價:$1,200元
    :18161 次
  • 幼兒繪本148本 特價:$11,692元
    :63859 次
  • UNICO赫絲緹雅系列 XUN-90HD X支架攜帶式布幕 特價:$4,680元
    :8206 次
[安全教育+學前特教]
【安全教育】「教保服務人員安全教育法規認知與校園安全實務」
【學前特教】「從感覺統合的觀點了解特殊需求兒童」(開放報名中)

報名查詢
[幼托論壇]2026 幼教新視界峰會論壇(開放報名中)

報名查詢
[會員大會]召開本會第十六屆第一次會員大會暨理事長交接理監事授證及三十週年慶典,敬請準時出席踴躍參加。(開放報名中)

報名查詢
[教保專業]與 AI 共「行」:學前教育實務賦能與落地應用(報名截止)

報名查詢
[入會特惠專案]線上申請加入社團法人新北市兒童教保協會會員!(開放報名中)

報名查詢
[板橋防火複訓班]{板橋防火複訓永安場}(115年6月11日星期四早上8:30~下午16:00)防火管理人員複訓班(開放報名中)

報名查詢
[台北防火初訓班]{台北文化建國場}(115年5月27日(星期三早上8:30~下午17:30)~115年5月28日(星期四早上8:30~中午12:30)防火管理人員初訓班(開放報名中)

報名查詢
[桃園防火初訓班]{桃園思考致富場}(115年4月29日(星期三)~115年4月30日(星期四中午)防火管理人員初訓(報名截止)

報名查詢
[桃園防火複訓班]{桃園思考致富場}(115年5月22日(星期五)防火管理人員複訓(早上8:30~下午16:00)(開放報名中)

報名查詢
[板橋防火複訓班]{板橋防火複訓永安場}(115年5月11日星期一早上8:30~下午16:00)防火管理人員複訓班(報名截止)

報名查詢
New products
Mob12
最新推薦商品

目前在>>兒保訊息>內容討論區

 新北市兒童教保協會 e-mail:隱藏  4/30/2026 2:37:52 PM
已瀏覽人次: 11
字體大小:
新北市兒童教保協會 所有文章
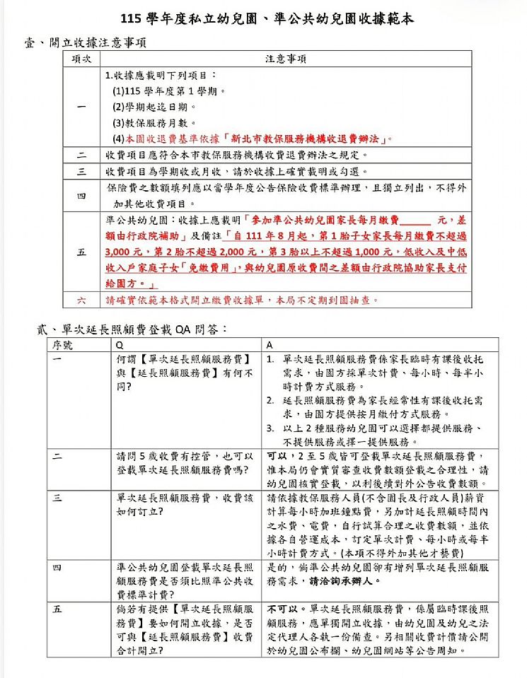
115年學年度私立幼兒園.準公共幼兒園收據範本
加入收藏
回覆本文
發表新主題

×
您需要 登錄 才可以回覆或發表新文章,沒有帳號?立即註冊      (免費)

想加入耀陽LINE的群組嗎?
請先加入版主為好友,並傳訊息告知身分:
園長/主任/幼教師/教保員/托嬰主任/居家托育(保母)/機構式托育人員
耀陽 楊清良 LineID:0906369100 (廠商勿入)

關於【 115年學年度私立幼兒園.準公共幼兒園收據範本 】留下您的留言

耀陽幼教服務網  

P

C

K

I

D

S

耀陽幼教購物網特價繪本! 耀陽幼教購物網特價繪本! ~ 歡迎幼托夥伴採購!
防火管理人初訓/複訓 防火管理人初訓/複訓 ~ 初訓/複訓盡在耀陽幼教服務網
      最新推薦商品區