耀陽搜尋 登入│註冊│會員中心 || 耀陽幼教服務網
板橋防火管理人初訓 初訓訓練費用:2800元板橋防火管理人初訓 初訓訓練費用:2800元
4月8日~歡迎您報名參加!
台北防火初訓文化場 初訓訓練費用:2800元台北防火初訓文化場 初訓訓練費用:2800元
歡迎您報名參加!
基本救命術訓練基本救命術訓練
基本救命術訓練~歡迎報名參加!

New products
Mob11
最新推薦商品
Free shipping products
免運費商品
  • 幼兒繪本148本 特價:$11,692元
    :63070 次
  • UNICO赫絲緹雅系列 XUN-90HD X支架攜帶式布幕 特價:$4,680元
    :7078 次
  • 凱倫‧凱茲精選幼兒書(8書) 特價:$1,200元
    :17493 次
  • UNICO雅典娜系列 CA-H100(4:3) 席白手動壁掛銀幕 特價:$4,700元
    :2746 次
[基本救命術]基本救命術訓練(開放報名中)

報名查詢
[教保專業]幼兒園教師的行為情緒(開放報名中)

報名查詢
[教保專業]新北市幼兒教育學會會員大會暨專題講座(報名截止)

報名查詢
[入會特惠專案]線上申請加入社團法人新北市兒童教保協會會員!(開放報名中)

報名查詢
[板橋防火初訓班]{板橋永安場}(115年4月8日(星期三)~115年4月9日(星期四中午)(開放報名中)

報名查詢
[板橋防火複訓班]{板橋防火複訓永安下午場}(115年4月9日星期四中午12:30~下午18:30)防火管理人員複訓班(開放報名中)

報名查詢
[台北防火複訓班]{台北文化建國場}(115年3月12日星期四早上8:30~下午16:00)防火管理人員複訓班(開放報名中)

報名查詢
[台北防火初訓班]{台北文化建國場}(115年3月9日(星期一早上8:30~下午17:30)~115年3月10日(星期二早上8:30~中午12:30)防火管理人員初訓班(報名截止)

報名查詢
[桃園防火複訓班]{桃園思考致富下午場}(115年3月20日(星期五)防火管理人員複訓(中午12:30~下午6:30)(開放報名中)

報名查詢
[桃園防火初訓班]{桃園思考致富場}(115年3月19日(星期四)~115年3月20日(星期五中午)防火管理人員初訓(開放報名中)

報名查詢
New products
Mob12
最新推薦商品

目前在>>教保活動>內容討論區

 李氏姐妹幼兒園 e-mail:隱藏  1/22/2026 10:55:38 AM
已瀏覽人次: 205
字體大小:
李氏姐妹幼兒園 所有文章
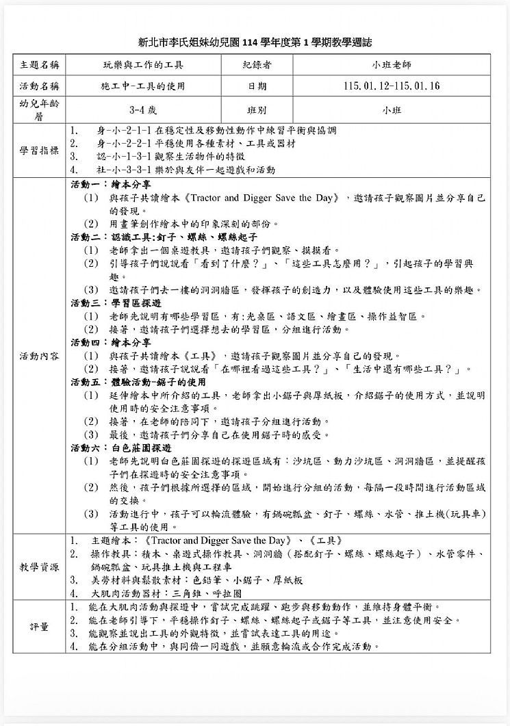
#週教案 #小班 115.01.12-115.01.16
加入收藏
回覆本文
發表新主題

×
您需要 登錄 才可以發表新文章,沒有帳號?立即註冊      (建議)

想加入耀陽LINE的群組嗎?請先加入版主為好友!並傳訊息告知~我是園長OR主任OR幼教師OR教保員OR托嬰主任OR居家托育(保母)OR機構式托育人員即可!耀陽 楊清良LineID:0906369100(廠商勿入)

版主 楊清良LineID:0906369100 || 馬上按讚 加入耀陽幼教粉絲團
關於【 #週教案 #小班 115.01.12-115.01.16 】留下您的留言

耀陽幼教服務網  

P

C

K

I

D

S

耀陽幼教購物網特價繪本! 耀陽幼教購物網特價繪本! ~ 歡迎幼托夥伴採購!
防火管理人初訓/複訓 防火管理人初訓/複訓 ~ 初訓/複訓盡在耀陽幼教服務網
      最新推薦商品區
💬